-
-
Sorbitol|山梨糖醇 Sorbitol, D-Glucitol, -
Lysine Acetate|賴氨酸乙酸鹽 Lysine Acetate 99(%) -
BCAA |支鏈氨基酸 BCAA Powder 2:1:1 & 4:1:1 -
L-Isoleucine|L-異亮氨酸 L-Isoleucine 98.5-101.5%
Green Superfood Powder QA
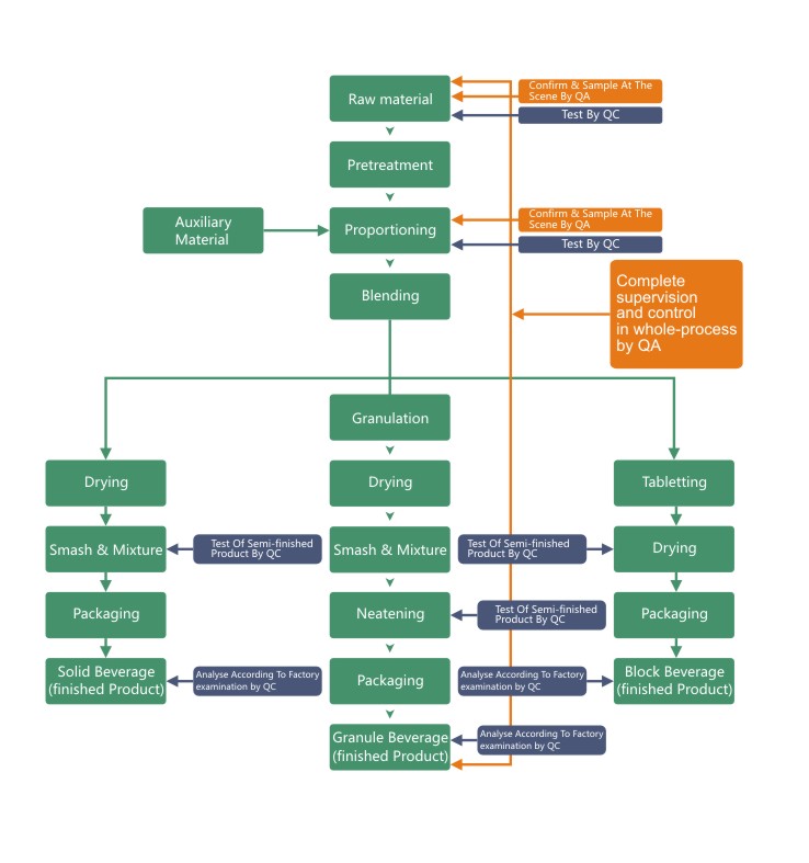
Safety and effective active ingredients in plants are reserved from the collection of starting material,Safety and effective active ingredients in plants are reserved from the collection of starting material, griding and extraction to finished products. Proven quality management system ensures strict compliance with GMP requirements at each
griding and extraction to finished products. Proven quality management system ensures strict compliance with GMP requirements at each procedure. A detailed and complete record is maintained and documented appropriately for each batch of products to ensure steady quality.
Quality management System

- Previous:Green Superfood Powder QC
- Next:Herbal Tablets QC
Similar news
Safety and effective active ingredients in plants are reserved from the collection of starting material, griding and ex...
More+Safety and effective active ingredients in plants are reserved from the collection of starting material, griding and ex...
More+Safety and effective active ingredients in plants are reserved from the collection of starting material, griding and ex...
More+